Trilocale Viale delle Piante, Rimini
€ 329.000Trilocale in vendita
CELLE:
l’appartamento si trova al primo piano di una palazzina situata nella tranquilla e servita zona di Rimini Celle.
L’edificio è stato completamente ristrutturato esternamente nel 2020, con interventi che hanno riguardato la facciata, i balconi e il tetto, mentre l’interno dell’abitazione è stato oggetto di una ristrutturazione completa nel 2012, che ha conferito agli ambienti uno stile moderno e funzionale.
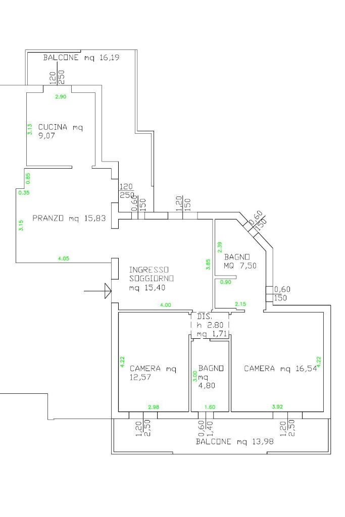
La soluzione si apre sull' ingresso di circa 15 mq, luminoso e accogliente, che funge da punto di collegamento tra la zona giorno e la zona notte. La cucina, di 9 mq, è separata e abitabile, con accesso diretto al terrazzo di 16 mq, ideale per pranzi e cene all’aperto. Accanto alla cucina si trova la zona pranzo, di circa 15 mq ben proporzionata e facilmente arredabile, perfetta per ospitare un grande tavolo e una zona conviviale.
La zona notte è separata rispetto agli ambienti principali e offre spazi comodi e ben organizzati. La camera matrimoniale, è molto ampia e gode dell’accesso diretto al bagbo con finestra e box doccia. La seconda camera, è anch’essa spaziosa e adatta sia come stanza per ragazzi sia come studio con affaccio diretto sul secondo balcone dell’abitazione, di 13,98 mq, che si estende lungo la facciata sud, offrendo una piacevole luminosità.
Il bagno principale, è finestrato e completamente ristrutturato con materiali moderni e di qualità.
I due ampi balconi che completano la proprietà sono entrambi vivibili, ampliano la superficie utile dell’appartamento e offrono spazi esterni perfetti per rilassarsi o coltivare piante.
Completa la proprietà una comoda cantina al piano terra di circa 25 mq, caratterizzata da spazi ampi e facilmente sfruttabili. L’ambiente, organizzato in un unico locale, risulta particolarmente pratico grazie all’accesso diretto e agevole, ideale anche per operazioni di carico e scarico. La presenza del servizio igienico (WC) rappresenta un valore aggiunto che rende lo spazio più funzionale rispetto a una tradizionale cantina, permettendone molteplici utilizzi come deposito, locale hobby, archivio o piccolo magazzino di supporto ad attività professionali.
Sempre al piano terra troviamo un comodo garage, soluzione interessante sia come pertinenza aggiuntiva sia come investimento.
L’appartamento rappresenta una soluzione ideale per chi cerca una casa pronta da abitare, con ampi spazi interni, doppio affaccio esterno e lavori di ristrutturazione già completati, in una posizione tranquilla ma ben collegata con il centro di Rimini e con tutti i principali servizi del quartiere Celle.
l’appartamento si trova al primo piano di una palazzina situata nella tranquilla e servita zona di Rimini Celle.
L’edificio è stato completamente ristrutturato esternamente nel 2020, con interventi che hanno riguardato la facciata, i balconi e il tetto, mentre l’interno dell’abitazione è stato oggetto di una ristrutturazione completa nel 2012, che ha conferito agli ambienti uno stile moderno e funzionale.
La soluzione si apre sull' ingresso di circa 15 mq, luminoso e accogliente, che funge da punto di collegamento tra la zona giorno e la zona notte. La cucina, di 9 mq, è separata e abitabile, con accesso diretto al terrazzo di 16 mq, ideale per pranzi e cene all’aperto. Accanto alla cucina si trova la zona pranzo, di circa 15 mq ben proporzionata e facilmente arredabile, perfetta per ospitare un grande tavolo e una zona conviviale.
La zona notte è separata rispetto agli ambienti principali e offre spazi comodi e ben organizzati. La camera matrimoniale, è molto ampia e gode dell’accesso diretto al bagbo con finestra e box doccia. La seconda camera, è anch’essa spaziosa e adatta sia come stanza per ragazzi sia come studio con affaccio diretto sul secondo balcone dell’abitazione, di 13,98 mq, che si estende lungo la facciata sud, offrendo una piacevole luminosità.
Il bagno principale, è finestrato e completamente ristrutturato con materiali moderni e di qualità.
I due ampi balconi che completano la proprietà sono entrambi vivibili, ampliano la superficie utile dell’appartamento e offrono spazi esterni perfetti per rilassarsi o coltivare piante.
Completa la proprietà una comoda cantina al piano terra di circa 25 mq, caratterizzata da spazi ampi e facilmente sfruttabili. L’ambiente, organizzato in un unico locale, risulta particolarmente pratico grazie all’accesso diretto e agevole, ideale anche per operazioni di carico e scarico. La presenza del servizio igienico (WC) rappresenta un valore aggiunto che rende lo spazio più funzionale rispetto a una tradizionale cantina, permettendone molteplici utilizzi come deposito, locale hobby, archivio o piccolo magazzino di supporto ad attività professionali.
Sempre al piano terra troviamo un comodo garage, soluzione interessante sia come pertinenza aggiuntiva sia come investimento.
L’appartamento rappresenta una soluzione ideale per chi cerca una casa pronta da abitare, con ampi spazi interni, doppio affaccio esterno e lavori di ristrutturazione già completati, in una posizione tranquilla ma ben collegata con il centro di Rimini e con tutti i principali servizi del quartiere Celle.
Dati principali
| Riferimento | 61133271 |
| Data annuncio | 07/11/2025 |
| Contratto | Vendita |
| Tipologia | Appartamento |
| Superficie | 115 m2 |
| Locali | 3 (3 altro), 2 bagni |
| Piano | 1 di 3 totali |
Costi
| Prezzo | 329.000 € |
| Prezzo al m2 | 2.861 €/m2 |
Efficienza energetica
| Anno costruzione | 1980 |
| Riscaldamento | Autonomo |
| Tipo Alimentazione Riscaldamento | Metano |
| Classe energetica | E |
| Indice di prestazione energetica (EP GL, NREN) | 241.66 kWh/m3 anno |
Planimetrie
Video
Indirizzo e mappa
Viale delle Piante, Rimini
Calcolo mutuo
Prezzo di vendita:
Anticipo
20,00
Mutuo
80,00
Tasso: -+
Rata: 941 al mese
I risultati sono una stima indicativa basata sui dati inseriti e non costituiscono un’offerta finanziaria.
Inserzionista
Chiama
CONTATTA

